移至網頁之主要內容區位置
::: 臺北市立內湖高級工業職業學校

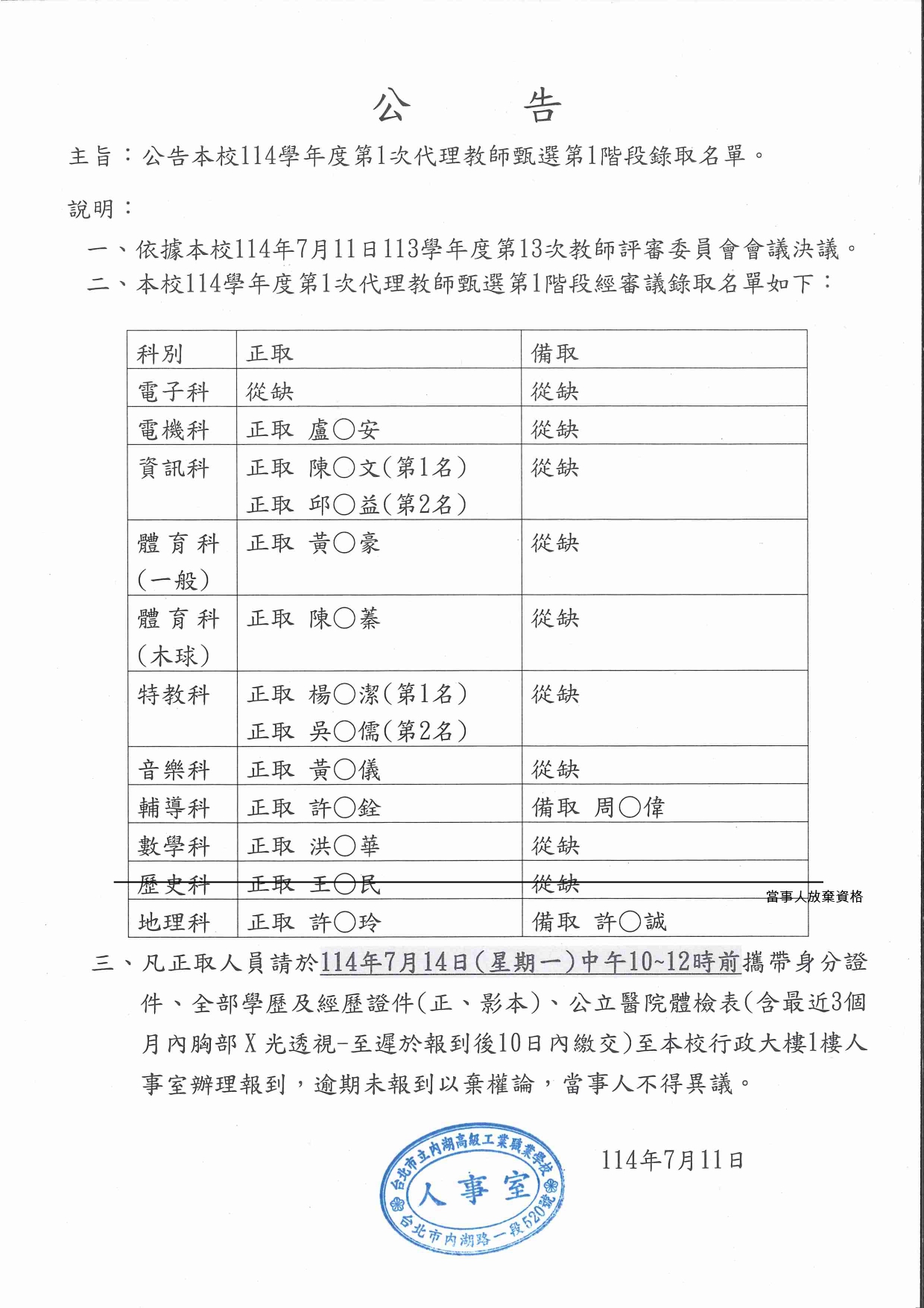
【公告】公告本校114學年度第1次代理教師錄取名單

{{ $t('FEZ002') }} 人事室|



{{ $t('FEZ003') }} Invalid date

{{ $t('FEZ004') }} 2025-07-22|

{{ $t('FEZ005') }} 1181|